 
 母親節看演出、品美食、逛景區……
帶媽媽來赤坎吧!
當一天媽媽的旅游搭子,陪她過節吧,
五條街的美食煙火,必有媽媽的童年美味
從早到晚,N臺大劇讓媽媽沉浸其中……
更重要的是,母親節當天
所有女性購買門票半價!
母親節起至16日
雙人兩日游499元起!
母親節當天,還有甜蜜小禮物
在南園餐廳用餐即送焦糖爆珠豆腐花
在長盛、美堂、金墟餐廳用餐即送木瓜桃膠~
五月周末,就送媽媽一天出走的自由!
以下是你母親節當天的BF——

三角梅、異木棉、小雛菊
藍花楹、炮仗花、藍雀花、九里香…請快速走位對焦,給媽媽和赤坎花海
留下朋友圈最炫最靚的合影!
不下江南,但入江南
帶媽媽漸入氤氳仙霧
感受江南式水鄉溫柔
媽媽的青春電影里
一定會有關于港式電車的情節
藍調時分,上車感受老派約會的浪漫吧~
金墟酒店露臺
是煙花的最佳觀賞點之一
在這里拍下獨家視角的煙花打卡照吧!


點擊表演進入實時節目單
輕松帶媽媽刷遍熱劇~
在「紅色婚禮」
看陳鐵軍的英勇無畏
聽百年前平民英雄的不屈傳奇
在「歸途」
看關淑珍的堅韌重情
聽百年來華僑的家國情懷
在「摩登時代」
看舞者們的自信美麗
加入這場郵輪百老匯狂歡
在「火秀」
看非遺打鐵花表演
讓煙花定格母親節的美好一天
還有英歌舞、雜技、實景劇
醒獅、 功夫等各劇目,邊逛邊看!

從牛圩路一路吃到圩地橫街
從中華東吃到中華西又到堤西路
豆腐角、煲仔飯、炒牛欄
馬岡瀨粉、五味鵝、手切粉
西式面點、百合餃子、啫啫煲
罐罐米線、赤坎牛雜、酥脆煎餅……
總有一款來自媽媽的童年回憶~
我媽是超人的三個證據:
第一次當媽媽,沒有說明書,卻做到世上最好
人性自私,媽媽卻戰勝了本能,愛我勝過自己
在這個只有麻瓜的世界,“媽媽”是萬能的咒語
恰逢5月9日起,灣區直通車上線
每周五到周日的9:00、16:00
班車從華僑博物館出發
經停江門航空港,終到赤坎度假區
順路的朋友們可以在僑都出行預訂相應時間的班車~
剛過完五一小長假,又有人要過節啦
本周日是母親節,下周一是護士節
緊接著就是中國旅游日、端午節~
提前祝全天下的母親、醫護人員
節日快樂~
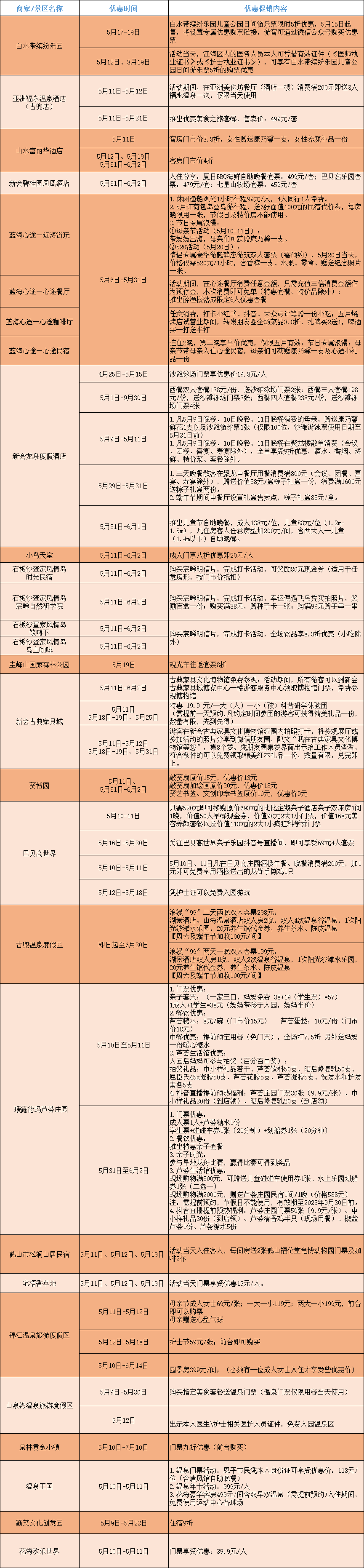
江門多家景區開始發力
門票優惠、送鮮花
一起來查收這份驚喜禮包吧~
↓↓↓

相關附件: