
近期
省人力資源和社會保障廳出臺了
《廣東省工傷保險輔助器具配置目錄
及最高支付限額(2021年版)》
(以下簡稱《目錄》)

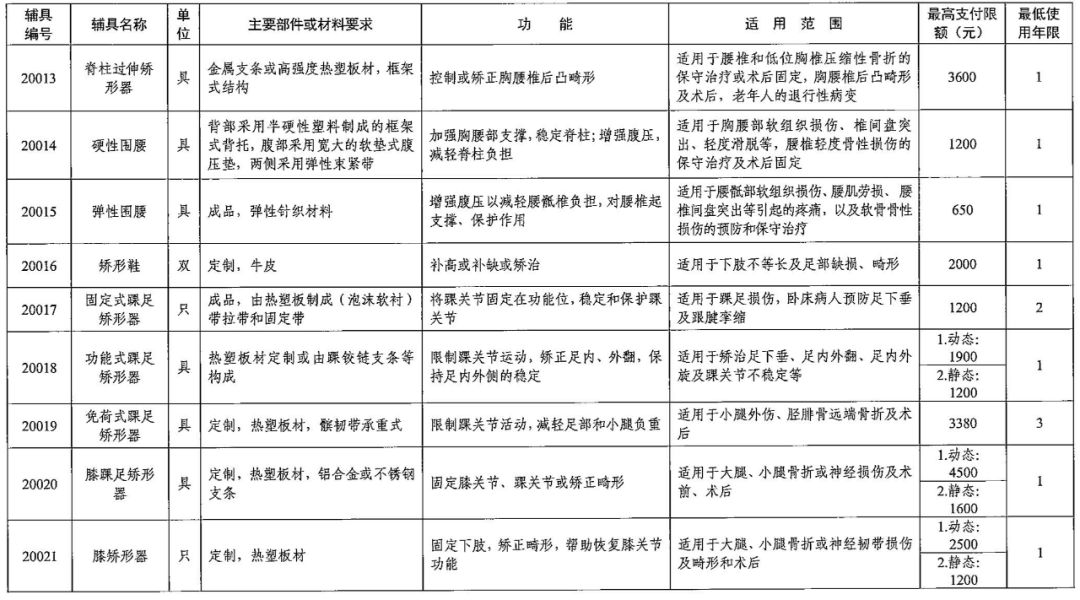
在國家目錄70個基礎項目的基礎上,廣東省新增電動輪椅、截癱行走矯形器、智能電動移位車、供氧機等42個項目,確定了輔助器具最高支付限額并建立動態調整機制,探索創新輔助器具租賃服務辦法,將從今年5月1日起執行。 上下滑動完整目錄 1 新增42個項目全國最多 支付標準提高幅度較大 為順應因工傷殘職工輔助器具配置需求,在國家目錄70個輔助器具項目基礎上,廣東省《目錄》新增了42個輔助器具配置項目,增加幅度達到60%,為全國新增數量最多,其中11項屬于新技術新產品,更好地提高工傷人員就業和生活自理能力。廣東省《目錄》確定了輔助器具配置最高支付限額標準,支付標準總體水平居于全國前列,進一步提升了工傷保險保障水平。 2 率先建立最高支付限額動態調整機制 經地級以上市勞動能力鑒定委員會確認同意,參加工傷保險的工傷職工配置符合《目錄》規定的輔助器具項目,其在最高支付限額內的配置費用由工傷保險基金按規定支付;其所選擇的輔助器具產品費用高出最高支付限額的部分,由個人自付。 為更好地適應經濟社會發展情況,廣東省在全國率先建立支付標準動態調整機制,規定自2022年起至下一版目錄出臺實施前,每年省人力資源和社會保障廳可以根據上一年度全省居民消費價格指數中的醫療保健類等相關價格指數增長情況和有關輔助器具行業指導價格變化等因素動態調整相關項目支付標準并及時向社會公布。 3 探索創新輔助器具租賃服務模式 學習借鑒康復輔助器具社區租賃試點等經驗做法,《目錄》選取了工傷醫療(康復)期間使用頻次較高且可重復使用的10個輔具項目,明確工傷職工在醫療救治或康復期間需暫時性使用輔助器具,自愿使用租賃服務且不必單獨申請配置的,由所經治的工傷保險協議醫療機構(康復機構)提出意見,可臨時性租賃使用相應的輔助器具,符合規定的租賃費用從工傷保險基金支付,為工傷職工提供便捷服務,提高了基金使用效率。 4 輔助器具維修費用納入工傷保險基金支付范圍 《目錄》規定,工傷職工正常使用輔助器具出現損壞的,在達到重新配置輔助器具條件之前,可以向地級以上市勞動能力鑒定委員會提出維修申請,勞動能力鑒定委員會本著安全使用、合理適當、經濟實用等原則予以審核確認。經確認同意維修的,在工傷保險輔助器具裝配協議機構發生的輔助器具維修費用按規定從工傷保險基金支付。




相關附件: