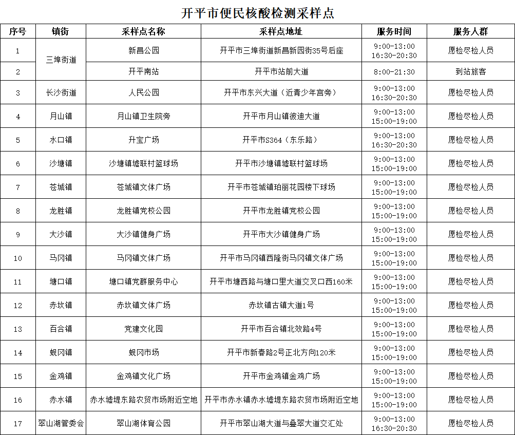
來源:開平發布、開平市衛生健康局 為切實落實優化疫情防控新十條措施,結合我市實際情況,從12月17日起,開平市便民核酸采樣點繼續為有核酸檢測需求的群眾提供核酸采樣服務;各醫療機構僅對就診病人提供核酸采樣服務。 有核酸檢測需求的市民請就近、錯峰前往各便民核酸采樣點自費進行檢測(詳見附表),避免扎堆。 1、進入采樣點前,請佩戴好口罩,攜帶手機,準備好“粵核酸小程序”采樣碼,以便現場快速高效查驗。沒有手機的,可在家人手機賬號下添加生成二維碼。注意按照工作人員指引,從指定路線進出場地,與前后排隊人員保持一米以上距離,全程不與他人交談。采樣后立即離開,不在現場逗留。 2、48小時內接種過新冠病毒疫苗的人員,不要參加核酸采樣。出院不滿3個月的新冠肺炎患者,以及近3個月內有境外旅居史人員,原則上不參加核酸采樣。

相關附件: