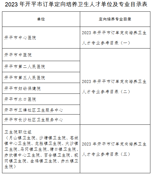
【相關鏈接】開平發布:開平這些崗位招50人!讀書每年補助2萬元!畢業直接入編! 【下載】2023年開平市繼續訂單定向培養衛生人才計劃50名.doc 醫起奮戰新征程 護航高質量發展 讀書每年補助兩萬元還保編制,畢業直接到我市醫療機構工作! --2023年開平市繼續訂單定向培養衛生人才計劃50名! 為了進一步加強我市衛生專業技術人才儲備,2023年開平市繼續實施訂單定向培養衛生專業技術人才計劃! 一、對象 參加2023年全國普通高等學校招生統一考試,報考專業符合我市醫療衛生機構緊缺崗位醫學類專業要求,被成功錄取為本科(含本科、本碩連讀、本碩博連讀),且志愿在開平市從事醫療衛生工作的開平市戶籍,在廣東省參加全國普通高等學校招生統一考試的考生;江門市戶籍或非江門市戶籍,但在江門市參加全國普通高等學校招生統一考試的考生,2023年繼續定向培養50人。 二、主要權利 (一)補助標準:20000元/年/人(補助年限以大學錄取通知書上錄取專業正常學習時限為準,每學年期初發放到定向培養生銀行賬戶)。 (二)按照規定時間畢業,由市衛生健康部門按照競爭擇優的原則經相關程序錄用到醫療衛生機構工作。 (三)定向培養醫學生正常畢業后可以選擇更高學歷繼續學習(繼續學習期間不予補助),完成更高學歷學習后按協議履行義務。 三、主要義務 (一)定向培養醫學生在獲取入學通知書后,須簽署定向培養衛生人才協議書,承諾畢業后到開平市有關醫療衛生機構服務6年以上。 (二)定向培養醫學生畢業后,按有關規定參加相關培訓,并完成對應專業醫學從業人員資格考試。 (三)定向培養醫學生畢業后未按協議到醫療衛生機構工作,或出現其他違約事項,按規定退還已享受的補助費用并繳納違約金。同時將違約事實記入個人誠信檔案。 “健康所系,生命相托”,家鄉人民的健康需要你們的守護,不要猶豫,報考醫學專業吧,與我們簽約,醫起向未來! (聯系人:開平市衛生健康局人事股王小姐,聯系電話:2252002、2251833,辦公地點:開平市長沙街道東興大道人和東路12號5幢)





相關附件: